司机社
欢迎来到司机社 网站!
学校主页
|
联系我们
|
加入收藏
|
设为主页
导航切换
主页
司机社概况
司机社简介
现任领导
组织机构
司机社新闻
司机社公告
教学科研
科研成果
学术活动
创新创业
党建思政
理论学习
支部建设
党建活动
学生工作
师资队伍
规章制度
司机社公告
PROGRAM NAME
司机社概况
司机社新闻
司机社公告
教育教学
教学科研
党建思政
学生工作
师资队伍
规章制度
学习园地
热点新闻
2019-11-13
司机社 简介
2019-09-22
现任领导
2022-03-28
司机社 2022年硕士研究生拟录取名单公示
2021-07-15
司机社 CFA实验班 2021级招生简章(面向全校)
主页
司机社公告
正文
点击显示栏目
司机社概况
司机社新闻
司机社公告
教育教学
教学科研
党建思政
学生工作
师资队伍
规章制度
学习园地
司机社公告
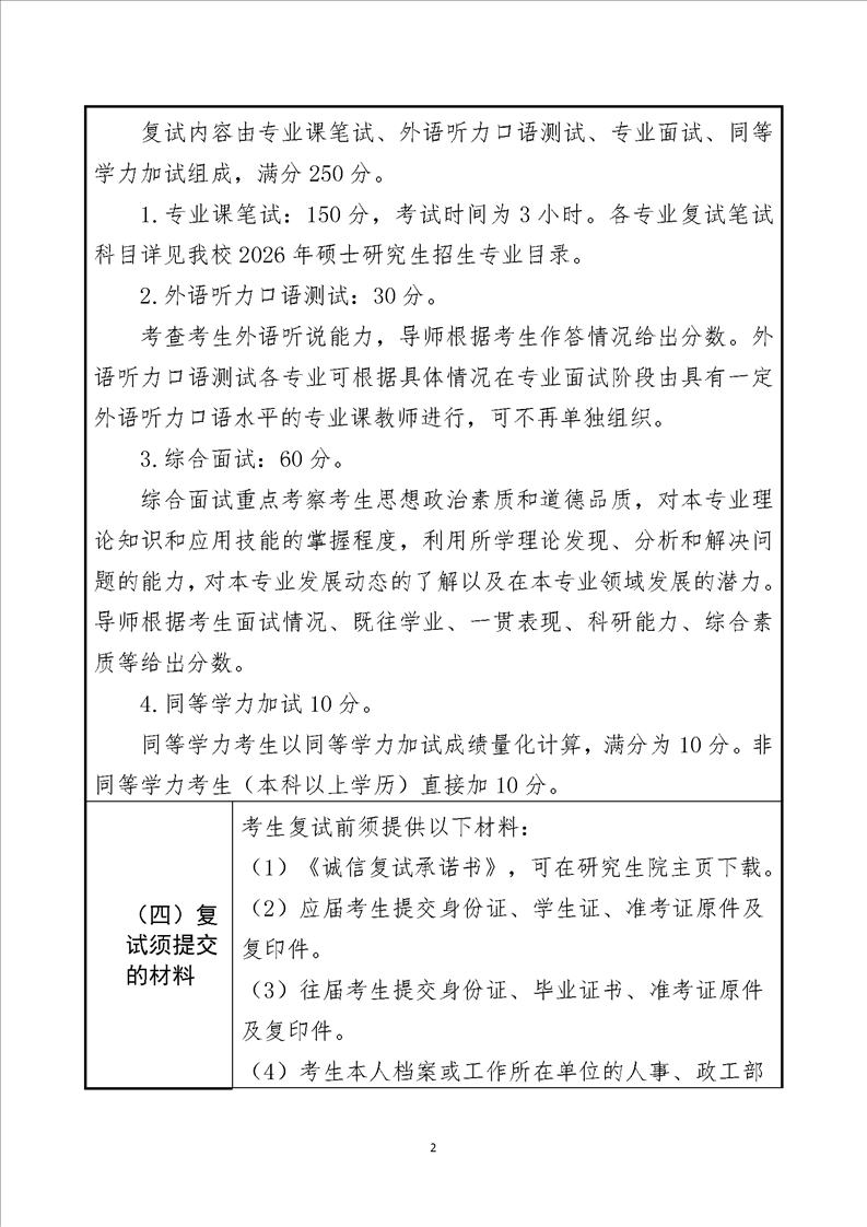
2026年司机社 一志愿考生复试 录取方案
来源:司机社
发布者:司机社 01
浏览量:
上一篇:只有一篇
下一篇:只有一篇